首页
学院概况
学院概况
现任领导
机构设置
新闻动态
通知公告
学院新闻
教学管理
专业介绍
管理制度
实践教学
师资队伍
师资概况
骨干教师
教学研究
精品课程
特色专业
人才培养创新
论文
科研课题
教材
党建思政
主题教育
党建工作
学生工作
思想引领
团学活动
安全管理
第二课堂
宿舍管理
辅导员风采
招生就业
招生宣传
就业指导
就业动态
专业设置
优秀校友
校企合作
审核评估
校内信息:
您所在位置 >
首页
>
招生就业
>
招生宣传
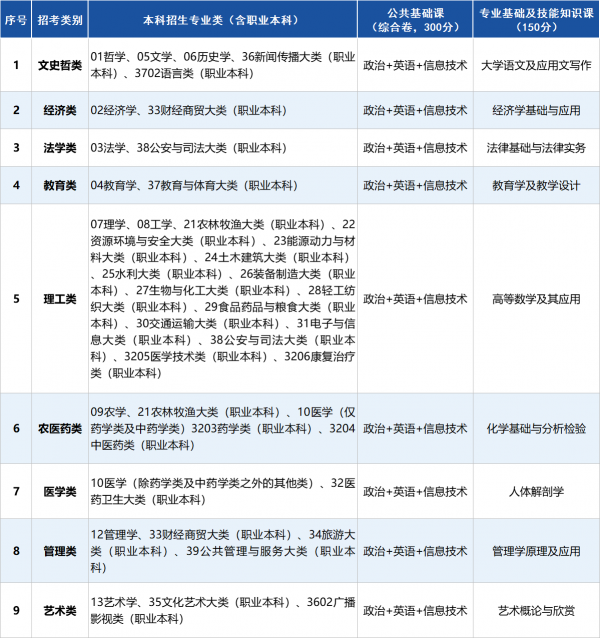
2026年普通高等学校专升本考试科目
日期:2026-03-31 09:58:24 浏览量:
15
操作
【
收藏本页
】
上一篇:
江西省2026年普通高等...
下一篇:
快收藏!新校历来了!
返回首页
关闭页面